Membuat Meja dengan Blender 3D versi 2.8
Membuat Meja dengan Blender 3D versi 2.8
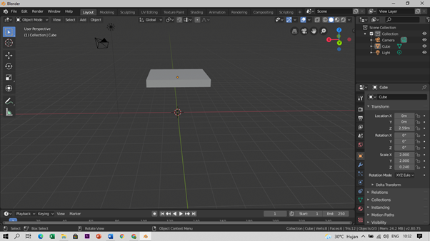
Buka Aplikasi Blender 3D versi 2.8
Pertama pada menu Transform di bagian kanan atur scale menjadi X = 2.0 Y = 2.0 dan Z = 0.240
Setelah itu atur space bagian bawah untuk membuat kaki meja yaitu dengan mengatur Location Z = 2.59
Ubah pada kiri atas dari Object mode menjadi Edit mode
Kemudian membuat 4 garis dengan menekan CTRL+R, letakkan garis seperti gambar diatas
Select 4 titik bagian kota pinggir untuk membuat kaki meja dengan menekan CTRL+klik titik
Kemudian Tarik dengan menekan E lalu arahkan ke bawah. hasilnya akan seperti diatas. lalu ulangi sebanyak kaki meja.
Setelah selesai membuat kakinya maka hasilnya akan seperti gambar diatas.

Komentar
Posting Komentar